Environmental Management

The implementation of the project will exercise due compliance with international and local environmental legislation with the following comprehensive company level processes:

  • Environmental factors identification and assessment process.
  • Environment monitoring management process.
  • Potential environmental hazards prevention and control process.
  • Continuous improvement process.
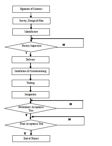
  • Project Implementation Process
  • The project goes through the following flow diagram from the signature of the contract to its final acceptance.
Environmental management planning process.