HDD Operation

Company Profile

Management Profile

Business Focus

Our Credibility

How We Deliver Value to Clients & Society

Horizontal Directional Drilling

Our Silent Features

Our Skilled Teams

Manpower, Machinery & Equipment

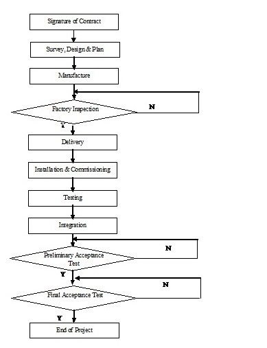
Our standard operation procedure (SOP).

Program and Projects

Details Work Plan

Project Management & Methodology

Principle

Project Organization Chart and Responsibilities

Project Organization chart

Steering Committee

Project Management

Implementation Team

Progress and Cost Control

Risk Management

Exception Handling

Quality Control

Logistic Management

Environmental Management

Site Survey

Installation

Project Completion Documents

Statement of Work Method

Annexures